当前位置: 首页>>xc体育新闻>>正文
喜讯:公司新增国家级、省级一流本科专业建设点
来源:xc体育  发布时间:2021年03月01日 09:55  


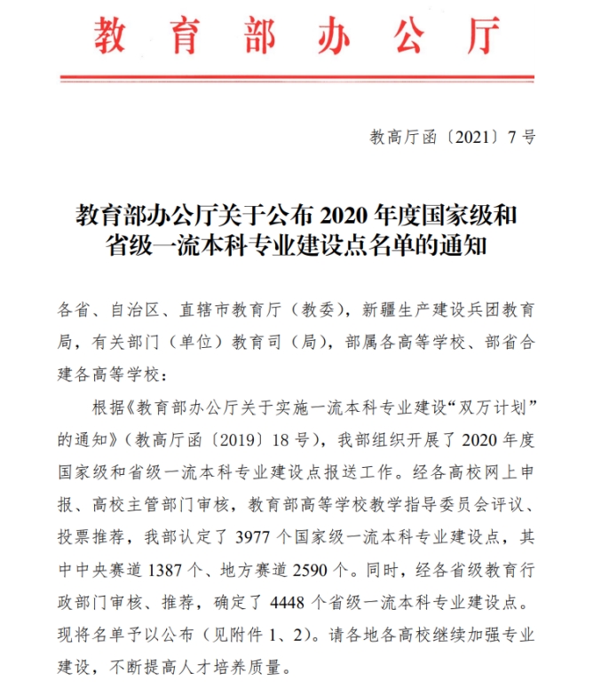
近日,教育部办公厅发布了2020年国家级和省级一流本科专业建设点名单,公司计算机科学与技术专业获批为国家级一流本科专业建设点,通信工程专业获批为省级一流本科专业建设点。

计算机科学与技术专业是“十三五”湖南省专业综合改革试点专业,通信工程专业是湖南省综合评价A等专业(排名全省5/23)。专业依托公司电子信息与通信技术国家级实验教学示范中心、复杂工业物流系统智能控制与优化省重点实验室、“三维重建与智能应用技术”省工程研究中心、应急通信湖南省工程技术研究中心“信息光子学与空间光通信”湖南省重点实验室、计算机技术基础省级示范实验室、计算机类专业湖南省高校老员工创新创业教育中心电子信息类专业湖南省高校老员工创新创业教育中心等20多个省级以上教学科研平台办学;长期坚持立德树人根本任务,紧跟国家战略性新兴产业发展导向,以课程改革、学科竞赛、创新训练、产教融合、思想引领等专业建设抓手,培养掌握本领域数理基础、工程能力和专业技术,具有创新意识、团队精神和国际视野,能服务国家新一代信息技术发展的高素质工程应用型创新人才。

近年来,计算机科学与技术和通信工程专业人才培养得到了用人单位的广泛认可中国联通、中国电信、中兴、美团、阿里巴巴等公司对本专业毕业生给与高度评价。

 

 

此前,公司电子信息工程和软件工程已于2019年获批为省级一流本科专业建设点。截止日前,公司共有4个本科专业进入省级、国家级一流专业建设名单,占全院在招生本科专业总数(6个)的66.7%表明公司本科人才培养定位与目标、办学条件与团队、专业改革举措及成效、专业发展规划与思路等得到了国内专家和政府教育主管部门的认可,标志着公司长期坚持以本为本,坚持工程应用型创新人才培养改革与实践,取得的良好成效,也将为公司本科专业建设和人才培养改革开启新篇章。

 

 

(撰稿/​xc体育工程教育改革研究室)


 


版权所有:xc sports(中国区)-官方网站 ©     联系人:鲁老师      联系电话:0730-8648870